“禹王生物”首次遞表港交所,全球最大食品級精制魚油生產商
更新日期:2025-10-22 17:31:28



來源丨LiveReport大數據
招股書丨點擊文末“閱讀原文”

20251020日,禹王生物首次向港交所遞交招股書,擬在香港主板上市,聯席保薦人為招銀國際、建銀國際。公司是全球最大的食品級精制魚油及其制品供貨商2025上半年收入3.43億元,凈利潤0.23億元,毛利率20.74%

LiveReport獲悉,禹王生物營養有限公司Yuwang BioNutrition Limited(簡稱“禹王生物”)于20251020日在港交所遞交上市申請,擬在香港主板上市。這是該公司第1次遞表。

公司是全球最大的食品級精制魚油及其制品供貨商,致力于成為營養健康領域的全球領導者。根據弗若斯特沙利文的資料,以2024年食品級精制魚油及其制品銷量計,公司是全球最大的食品級精制魚油供貨商,市場份額為8.1%

作為行業先驅,公司是中國首批實現食品級魚油工業化規模生產及生產醫藥級魚油的企業之一。作為中國脂質專業委員會的理事單位,公司主導制定多項魚油及其制品的國家行業標準,包括《保健食品功能食品原料目錄-魚油》及《SC 3503-2000多烯魚油水產制品》。于1999年,公司獲中國國家經濟貿易委員會批準成為DHAEPA標準品生產商,成為首家獲此批準的企業。

公司的主要業務是開發、生產和銷售(i)精制魚油;(ii)魚油軟膠囊和其他膳食補充劑產品,包括CDMO和品牌膳食補充劑產品及(iii)藥品及其他。


公司提供多種以魚油為主的產品,包括(i)根據客戶要求提供不同EPADHA純度及比例的精制魚油;(ii)超過3,000種魚油軟膠囊和其他膳食補充劑產品;及(iii)藥品及其他。精制魚油、魚油軟膠囊及其他膳食補充劑產品是其核心產品線


財務業績

截至20241231日止3個年度、2024年及2025年前6個月:

收入分別約為人民幣5.34億、6.61億、8.32億、4.70億、3.43億,2025年前6月同比-27.13%

毛利分別約為人民幣1.36億、1.85億、2.16億、1.39億、0.71億,2025年前6月同比-48.92%

凈利分別約為人民幣0.67億、1.02億、1.25億、0.88億、0.23億,2025年前6月同比-74.01%

毛利率分別約為25.43%28.06%25.98%29.58%20.74%

凈利率分別約為12.59%15.41%15.06%18.62%6.64%


行業情況

弗若斯特沙利文(Frost & Sullivan報告2024年底,食品級魚油的全球市場規模達到約133.45千噸。2020年至2024年的復合年增長率為-6.76%。到2029年底,食品級魚油的市場規模預計將達到173.59千噸,2025年至2029年的復合年增長率為6.65%


2024年食品級精制魚油及其制品銷量計算,公司是全球最大的食品級精制魚油生產商,銷量達到10,900噸,市占率為8.12%


按分別于2022年、2023年及2024年的魚油軟膠囊年銷量計,公司在該等年度各年名列中國魚油產品行業首位,并連續三年保持行業銷量第一的位置。


董事高管

董事會由七名董事組成,包括兩名執行董事、兩名非執行董事及三名獨立非執行董事。


主要股東

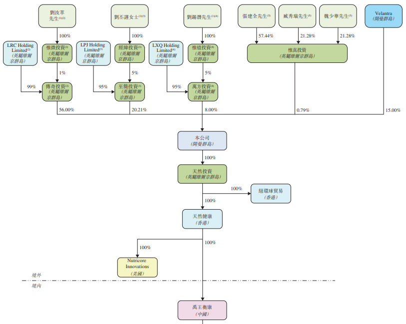
公司香港上市前的股東架構中:

劉汝萃先生及其控制的實體(惟微投資、傳奇投資及LRC Holding Limited)合計持股56.0%

經緯投資通過至簡投資持股20.21%

惟道投資通過萬方投資持股8.00%

惟真投資持股0.79

Bayland Health通過Velantra持股15.00%


20258上市前融資中,公司的投后估值約為1.29億美元(10億港元)

中介團隊

LiveReport大數據統計,禹王生物中介團隊共計9家,其中保薦人2家,近10家保薦項目數據表現優秀;公司律師共計2家,綜合項目數據表現一般。整體而言中介團隊歷史數據表現有待改進。



(本文首發于活報告公眾號,ID:livereport)


以上內容由 AiPO.MYIQDII.COM 自動生成,不作為交易依據,更多詳情請進入AiPO數據網或下載捷利交易寶App查看。

相關標籤:   AiPO数据网

本網站所刊發、轉載的文章均來自互聯網,其版權均歸原作者所有。如其他媒體、網站或個人從本網下載使用,請在轉載有關文章時務必尊重該文章的著作權,保留本網注明的“稿件來源”,并自負版權等法律責任。

網站支持 aipo@tradego8.com 業務聯繫 vincentzhuang@tradego8.com AiPO數據網  版權所有,未經同意不得轉載