
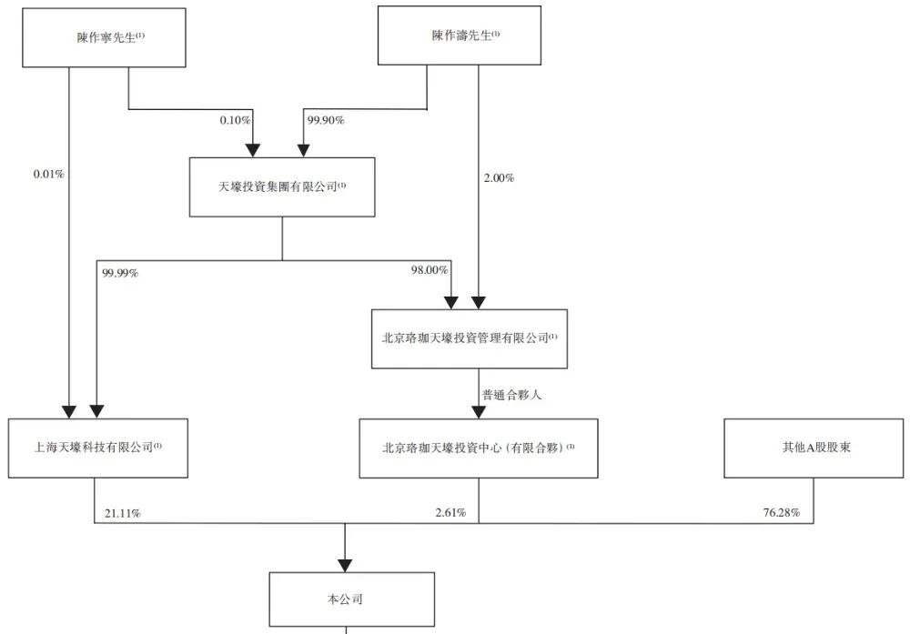
2026年1月26日,聚辰半導體首次向港交所遞交招股書,擬在香港主板上市,獨家保薦人為中金。公司于2019年12月,在A股上交所科創板上市,股份代碼688123。截至2026年1月26日,公司的總市值約260億元人民幣。公司是全球領先的高性能非易失性存儲(NVM)芯片設計公司,2024年收入10.28億元,凈利潤2.76億元,毛利率54.81%。2025年前9月收入9.33億元,凈利潤3.10億元,毛利率59.78%。公司是全球領先的高性能非易失性存儲(NVM)芯片設計公司,致力于滿足人工智能時代高速迭代與擴容的存儲需求,為客戶研發及供應SPD芯片、EEPROM及NOR Flash等關鍵存儲類芯片、攝像頭馬達驅動芯片等混合信號類芯片以及NFC芯片及配套解決方案。根據弗若斯特沙利文的資料,于2023年及2024年,按收入計,公司是中國排名第一的EEPROM供應商以及全球排名第二的DDR5 SPD芯片供應商。憑借強大的技術研發專長與全球市場積累,公司的產品組合現已覆蓋AI基礎設施、汽車電子、工業控制、消費電子等廣泛的存儲應用場景。基于逾15年的行業深耕與對市場需求的深刻理解,公司已開發出以存儲類芯片、混合信號類芯片以及NFC芯片為核心的產品線,產品已得到全球內存模塊巨頭、中國及境外知名汽車企業、主流智能手機廠商等下游終端客戶的廣泛應用。根據弗若斯特沙利文的資料,2024年,公司按收入計擁有全球DDR5 SPD芯片市場超過40%的份額,且按收入計擁有全球EEPROM市場14.0%的份額,并在多個細分產品領域擁有全球領先的研發能力與市場地位。公司采取無晶圓廠業務模式,專注于芯片產品的研發、設計與銷售。截至2024年12月31日止2個年度、2024及2025年前9個月:收入分別約為人民幣7.03億、10.28億、7.69億、9.33億,2025年前9月同比+21.29%;毛利分別約為人民幣3.28億、5.64億、4.22億、5.58億,2025年前9月同比+32.19%;凈利分別約為人民幣0.83億、2.76億、2.04億、3.10億,2025年前9月同比+51.81%;毛利率分別約為46.59%、54.81%、54.85%、59.78%;凈利率分別約為11.76%、26.84%、26.57%、33.25%。截至2025年9月30日,公司賬上現金約9.01億元,應收賬款約1.89億元。2025年前9月經營現金流約3.03億元。根據弗若斯特沙利文(Frost & Sullivan)的報告,EEPROM芯片市場規模從2020年的610.7百萬美元增長至2024年的812.0百萬美元,復合年增長率為7.4%。NOR Flash芯片市場規模從2020年的2,019.6百萬美元增長至2024年的2,761.4百萬美元,復合年增長率為8.1%。未來隨著非易失性存儲芯片整體市場的穩定增長,EEPROM和NOR Flash芯片市場規模預計將于2030年分別增長至1,571.3百萬美元以及4,552.3百萬美元。按2024年收入計,在全球EEPROM市場,公司是全球排名第三的EEPROM供應商和最大的EEPROM中國供應商。在消費電子EEPROM板塊,公司在消費電子攝像頭模塊EEPROM及消費電子液晶面板EEPROM市場亦分別以40.3%和21.8%的份額排名全球第一。此外,在全球汽車電子EEPROM板塊,公司是全球排名第三的汽車電子EEPROM供應商和最大的汽車電子EEPROM中國供應商。公司董事會將由七名董事組成,包括三名執行董事及四名獨立非執行董事。陳作濤先生、陳作寧先生、天壕科技、珞珈投資、天壕投資及珞珈管理構成公司的單一最大股東集團,持有公司約23.72%股份。據LiveReport大數據統計,聚辰半導體中介團隊共計7家,其中保薦人1家,近10家保薦項目數據表現優異;公司律師共計2家,綜合項目數據表現普通。整體而言中介團隊歷史數據表現尚可。(本文首發于活報告公眾號,ID:livereport)