恒生科技指數下一次換新,預計納入MiniMax、智譜,2只老股票或遭調出
更新日期:2026-03-31 16:18:37



據LiveReport大數據測算,截至2026年3月30日,符合恒生科技指數入選要求的成份股,新進入恒生科技指數的市值門檻約為777億港元,現有成份股被調出該指數的警戒線約為455億港元




來源:LiveReport大數據客戶端


恒生指數公司預計將于5月中下旬公布截至2026年3月31日之季度檢討結果,季度調整結果預計于6月8日正式生效。


據LiveReport大數據預測,預計下一期(2026年6月)的恒生科技指數調整將新納入MINIMAX-W、智譜2只成份股,剔除金蝶國際、金山軟件2只成份股。



圖片

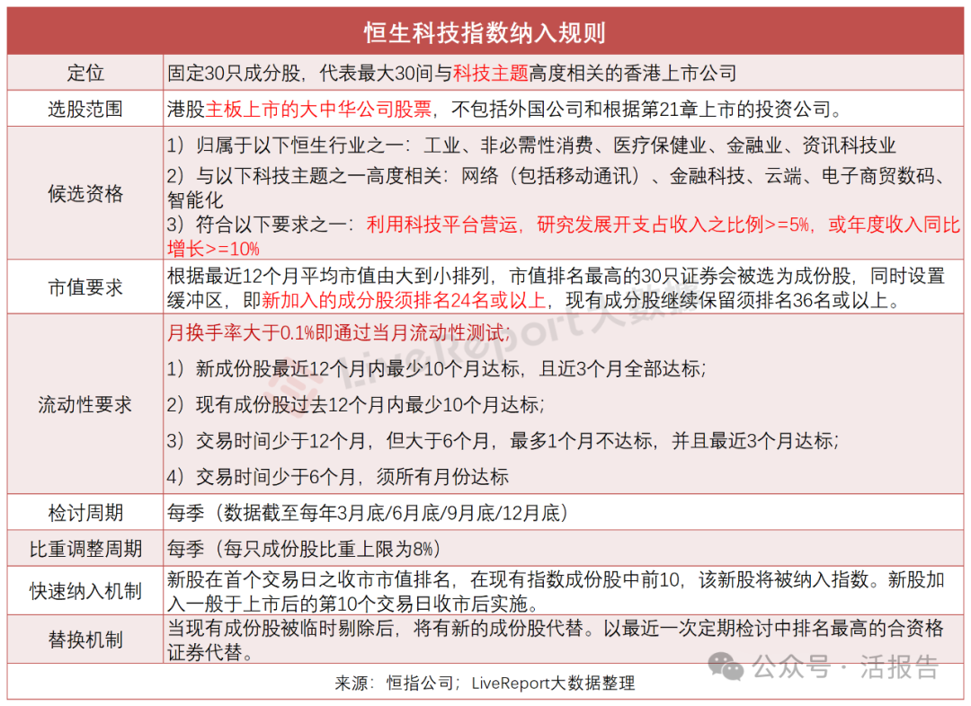
恒生科技指數介紹



恒生科技指數代表著香港最大的30家與科技主題高度相關的上市公司。作為恒生指數公司的旗艦指數之一,恒生科技指數擁有大量的被動資金追蹤。


1、目的


恒生科技指數于2020年7月27日推出,固定為30只成分股,代表最大30間與科技主題高度相關的香港上市公司


2、選股范疇


包括于香港交易所主板上市的大中華公司股票;不包括外國公司和根據香港交易所主板上市規則第21章上市之投資公司。


3、行業&業務&創新要求


1)恒生綜合指數成份股會按恒生行業分類系統配對至以下12個行業指數:


恒生科技指數的成分股必須被分類為以下行業類別之一:工業、非必需性消費、醫療保健業、金融業、資訊科技業


2)且與以下其中一項科技主題高度相關:網絡(包括移動通訊);金融科技;云端;電子商貿數碼;智能化


3)符合以下最少其中一項要求:

——利用科技平臺營運(如網絡或移動通訊平臺);

——研究發展開支占收入之比例>=5%;或

——年度收入同比增長>=10%


4、流動性要求:符合投資類指數的流動性要求,即月換手率大于等于0.1%。


新成份股最近12個月內最少10個月通過換手率測試,且最近3個月皆通過流動性測試。


現有成份股過去12個月內最少10個月通過流動性測試。


對上市時間少于12個月,或曾停牌超過一個歷月,或數據截止日前12個月內自創業板轉至主板上市的證券,如果上市時間少于6個月,則所有上市月份通過換手率測試;如果上市時間超過6個月,則最多1個月未能通過換手率測試,并且最近3個月皆通過換手率測試。


圖片

恒生科技指數成份股篩選要求


根據恒生科技指數的編制規則,市值排名最高的30只證券會被選為成份股,同時設置緩沖區,即排名36名以下的現有成份股將從指數中剔除,而排名24名或以上的證券將加入指數;最終成份股剔除數目和證券新增數目,將按市值排名決定,以維持成份股數目于30。


檢討周期:每季(數據截至每年三月底/六月底/九月底/十二月底)

比重調整周期:每季

比重上限:每只成份股8%

快速納入機制:如新股在首個交易日之收市市值排名,在現有指數成份股中前10,該新股將被納入指數,新股加入一般于該公司上市后的第10個交易日收市后實施

臨時剔除成份股之替換:有,以最近一次定期檢討中排名最高的合資格證券代替被臨時剔除的成份股



(本文首發于活報告公眾號,ID:livereport)


以上內容由 AiPO.MYIQDII.COM 自動生成,不作為交易依據,更多詳情請進入AiPO數據網或下載捷利交易寶App查看。

相關標籤:   智谱(02513.HK)    恒生指数(HSI.HK)    金蝶国际(00268.HK)    香港交易所(00388.HK)    MINIMAX-W(00100.HK)    金山软件(03888.HK)    AiPO数据网

本網站所刊發、轉載的文章均來自互聯網,其版權均歸原作者所有。如其他媒體、網站或個人從本網下載使用,請在轉載有關文章時務必尊重該文章的著作權,保留本網注明的“稿件來源”,并自負版權等法律責任。

網站支持 aipo@tradego8.com 業務聯繫 vincentzhuang@tradego8.com AiPO數據網  版權所有,未經同意不得轉載